Search
  1. Home
  2. Workplace guidelines
  3. Space types
  4. Hybrid meeting room

Hybrid meeting room

A modern, elevated furniture and technology experience to support inclusive and equitable hybrid meetings.

Capacity: 6–8
Purpose: Connect
Target size: 350–400 sq ft / 33–37 sq m
Release date: 1 September 2025

3D illustration of Hybrid meeting room space type
Design Furniture and fixtures Workplace technology Signage and wayfinding Resource links

Design

Description and context

  • This space is intended to be used for presentations and conversations, but is not designed for brainstorming.
  • To be booked hourly or daily by teams.
  • Speaker framing enables the camera to determine which participant is actively speaking. The camera then frames the speaker when transmitting video. Room layout is optimized to balance the sightlines needed between people, screen, and camera views.
  • Located in employee-facing areas and shared between 2-3 neighborhoods.
  • Away from window elevation only if possible; placement away from high activity areas is preferred.
ference room with a long wooden table, red and grey chairs, a large wall-mounted screen, and whiteboards
View through a glass wall with frosted text into a conference room with a long table and chairs
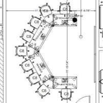
Floor plan
3D illustration of Hybrid meeting room space type

Design guidelines and standards

The items listed below are integrated into the architecture of the space. This information complements additional details listed on both the Workplace technology and Furniture and fixtures tabs.


Finishes

  • Match finishes to workplace brand color palette

Acoustics

  • All walls to go to deck with sound attenuation, acoustical ceiling tile ceilings with a minimum sound absorption of .75 and carpet flooring/
  • Consider including a white noise system
  • Full-wall, decorative and acoustic wall panels on the wall opposite the display
  • Single color or tone-on-tone
  • Flat or dimensional
  • NRC (Noise Reduction Coefficient) of 0.5 or greater

Lighting

To achieve desired lighting lux levels and color temperature, please follow these guidelines: 

  • 400-550 lux levels on faces
  • 3000-4000K recommended CCT Values (Color Correlated Temperature)
  • In spaces with videoconferencing, use indirect, diffused, and evenly distributed lighting. Room lighting should be completely even across the field of view of the camera.

NOTE: The illuminance of lamps affects the color appearance and should be taken into consideration when planning CCT Values.


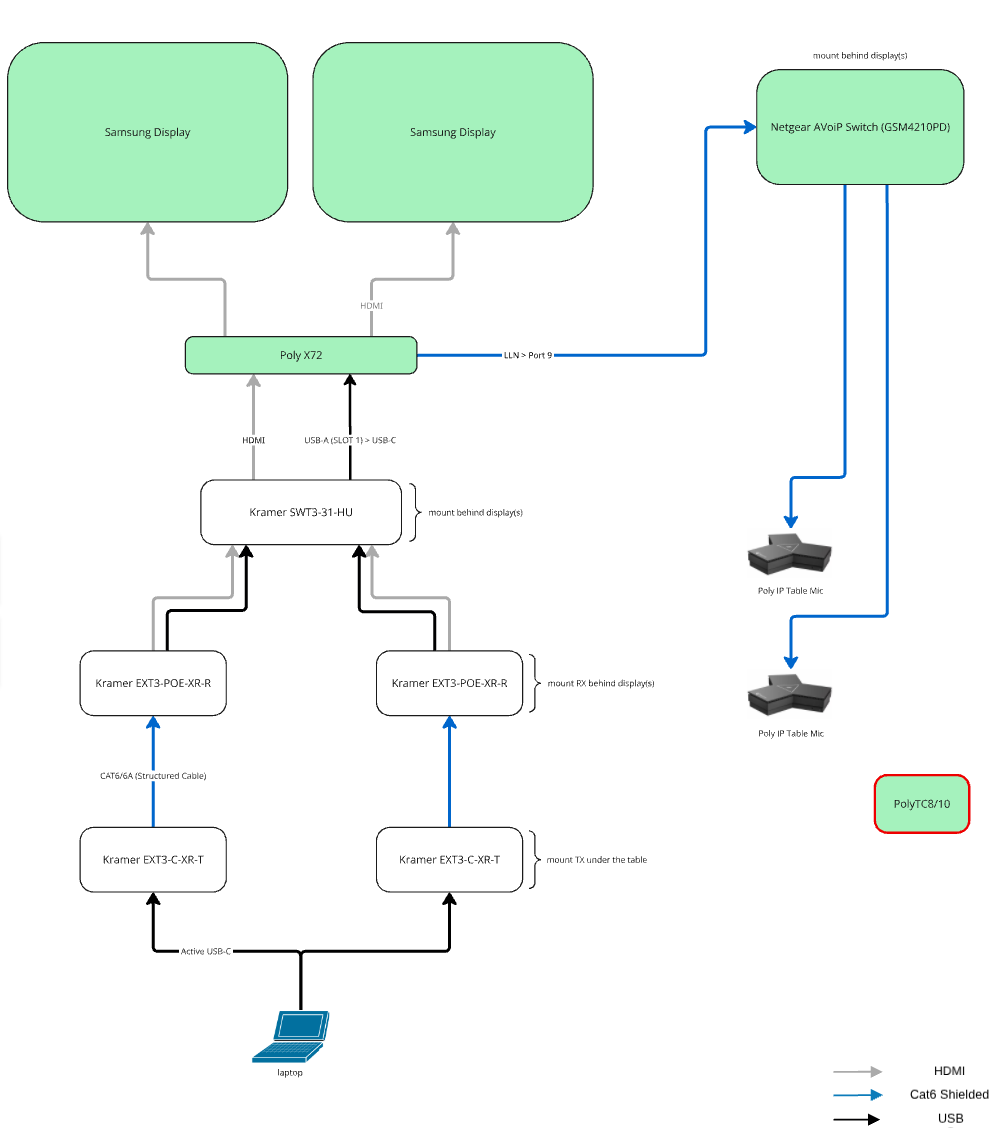
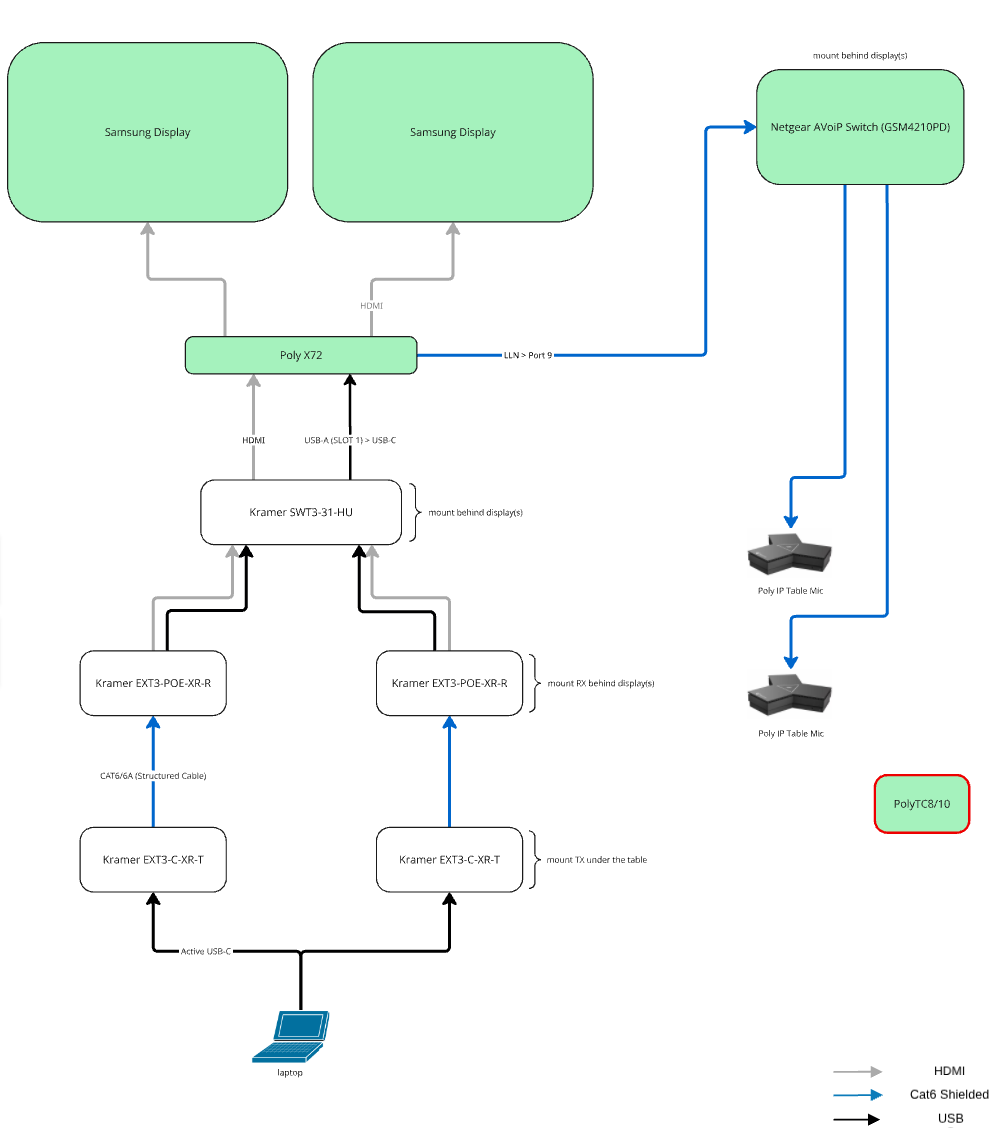
Mechanical, electrical and plumbing

QTYTypeLocationDescription
8(IT)Power

(4) Behind display 1

(4) Behind display 2

Display, Poly Studio X72 soundbar, EXT3 RX, SWT3 AV Switcher
Display, EXT3 RX, Netgear M4250 switch + 1 spare
4(IT)PowerBelow Table2x Kramer EXT3 TX + 2 spares
4(IT)Data

(2) Behind display

(2) Behind display 2

Display + 1 spare

Display, Poly Studio X72 soundbar

5(IT)DataDirect run cable

 

HDBT 3.0 signal connecting BOTH Kramer EXT3-C-XR-T devices (under table) to the Kramer EXT3-POE-XR-R devices (behind the display), 2 Poly IP Table microphones + 1 spare. 
2(IT)DataBelow tablePoly TC10 + 1 spare
  • For furniture power specification please refer to the Furniture and fixtures tab.
  • If unable to add a floor core, use Connectrac or similar low-profile raceway for cable management from display wall to table.
  • Direct run cable installed between the floor core/box and the display wall.
    • HDBT 3.0 signal connecting the 2 Kramer EXT3-C-XR-T (under table) to the Kramer EXT3-POE-XR-R (behind the display), 2 Auxiliary Mic connection + 1 spare
    • Note: If a direct cable connection isn't possible, refer to the HDBaseT Data Cabling Deployment Options spreadsheet.
Back to top

Have a suggestion or comment about Work Your Way?

Share your feedback