Search
  1. Home
  2. Workplace guidelines
  3. Space types
  4. Conference room - medium

Conference room - medium

Fully functional video conference room equipped with high-quality video and audio systems, enabling seamless communication, collaboration, and virtual meetings for internal and external stakeholders.

Capacity: 8–12
Purpose: Connect
Target size: 300 sq ft / 27.9 sq m
Release Date: 1 March 2026

3D illustration of Conference room - medium space type
Design Furniture and fixtures Workplace technology Signage and wayfinding Resource links

Design

Description and context

  • Adjacent to open office space
  • Away from window elevation only if possible
  • To inspire creativity and bring teams together
  • To be booked hourly or daily by teams
  • To generate collaboration and innovation both through the people and the flexibility of the space
  • To be used for large team meetings or customer presentations
Conference room with red accents and large screen.
Conference room with red and grey geometric wall.
Modern conference room with city view.
Floor plan for Conference room - medium space type

Design guidelines and standards

The items listed below are integrated into the architecture of the space. This information complements additional details listed on both the Workplace technology and Furniture and fixtures tabs.


Finishes

  • Match finishes to workplace brand color palette.

Acoustics

  • All walls to go to deck with sound attenuation, acoustical ceiling tile ceilings with a minimum sound absorption of .75 and carpet flooring. 
  • Consider including acoustical wall panels and a white noise system.

Lighting

To achieve desired lighting lux levels and color temperature, please follow these guidelines: 

  • 400-550 lux levels on faces 
  • 3000 – 4000K recommended CCT Values (Color Correlated Temperature).  
  • In spaces with videoconferencing, use indirect, diffused, and evenly distributed lighting. Room lighting should be completely even across the field of view of the camera.

NOTE: That the illuminance of lamps affects the color appearance and should be taken into consideration when planning CCT Values.


Mechanical, electrical and plumbing

QuantityTypeLocationDescription
4-8 (IT)Power(4) Behind each display

(8) Dual Display Setup:

  • Display, Kramer EXT3-POE-XR-R + 2 spare 

  • Display, Poly Studio X Series soundbar + 2 spare

(4) Single display setup:

  • Display, Kramer EXT3-POE-XR-R, Poly Studio X Series soundbar, spare

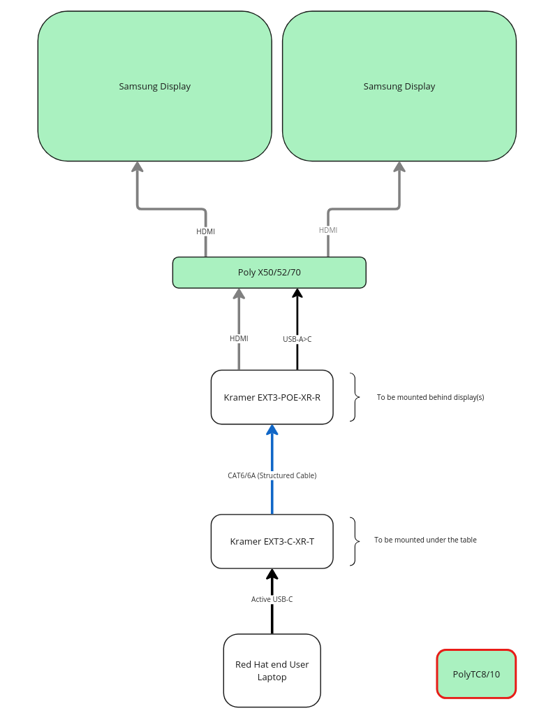
2 (IT)PowerBelow TableKramer EXT3-C-XR-T + 1 spare
2 (GWS)PowerFloor monument placed directly under table legOnly recommendation for users (to be decided by GWS)
4 (IT)Data

(4) Behind display/s
(to MDF/IDF)

(4) Dual display setup:

  • Display 1 LAN + Poly Studio X Series soundbar

  • Display 2 LAN + 1 spare

(4) Single display setup:

  • Display LAN, Poly Studio X Series soundbar + 2 spare

2 (IT)DataBelow table (to MDF/IDF)Poly TC8/TC10 + 1 spare
3 (IT)Data
(HDBT)
Direct run cableEXT3-C-XR-T (under table) to the EXT3-POE-XR-R (behind the display), Optional Auxiliary Mic connection + 1 spare
1 (IT)DataRoom entranceOptional Scheduler Panel
2 (IT)Data[OPTIONAL] Direct run cable[OPTIONAL] Whiteboard capture signal from Logi Scribe to the Poly Studio X device
  • For furniture power specification please refer to the Furniture and fixtures tab.
  • Power for AV equipment only - all power circuits in AV rooms should be "always on".  There should not be an ability to turn these circuits off using any normal light switch. Coordinate with GWS to ensure this configuration.
  • Direct run cable installed between the floor core/box and the display wall.
    • HDBT 3.0 signal connecting the Kramer EXT3-C-XR-T (under table) to the Kramer EXT3-POE-XR-R (behind the display), Optional Auxiliary Mic connection + 1 spare
    • Note: If a direct cable connection isn't possible, refer to the HDBaseT Data Cabling Deployment Options spreadsheet.

Specialty

Branding and signage

  • Include wayfinding signage where required in core facilities.
  • Use frosted film on glass.
  • Include signage indicating space type and room behaviors.
  • In external areas, use brand graphics/images.
  • In internal areas, use secondary brand color accent paint at a minimum.
  • Use standard frosted film on glass partitions; determine expanse by privacy requirements.
  • Local teams to choose naming theme. Workplace Branding to approve it.
  • Place room names and space reference numbers (if required) so visible on external elevation.
  • Occupancy signage may be required by local fire regulations.
  • Inside each room, include signage language that indicates space type, use, and etiquette.
     

Other

  • No locks on meeting room doors.
  • Include motorized shades to eliminate glare in all meeting rooms with audiovisual on the perimeter of the building. Evaluate any interior meeting rooms that are adjacent to natural light to determine the need for motorized shades.
  • Efficient cable management to table surface is imperative.
  • When videoconference equipment is provided – please remove the chair at the display end of the room to prevent blocking any virtual attendees’ view.
  • Room to be sized appropriately based on furniture sizing layout to work for videoconferencing.
  • See Furniture and fixtures tab for catering space requirements.
Back to top

Have a suggestion or comment about Work Your Way?

Share your feedback