Search
  1. Home
  2. Workplace guidelines
  3. Space types
  4. Enclave C

Enclave C

A small meeting room with video conferencing which promotes collaboration between team members through space and technology.

Capacity: 4–5
Purpose: Connect
Target size: 120 sq ft / 11.14 sq m
Release date: 16 April 2026 (Off Cycle)

3D illustration of Enclave C space type
Design Furniture and fixtures Workplace technology Signage and wayfinding Resource links

Design

Description and context

  • Inviting, bright, and comfortable
  • Contemporary furniture
  • Easy for associates to find and use
  • Access to natural light
  • Located in employee-facing areas as part of each Neighborhood
  • Distribute each of the enclave options equally throughout Neighborhood
  • Appropriate and consistent technology to be in all rooms to promote easy collaboration
  • Non-reservable and accessed on a first-come, first-serve basis
Office collaboration space with frosted glass and seating.
Stylish lounge with dark textured wall and blue armchairs.
Vibrant lounge with lime green wall and yellow chairs.
Lounge area with blue chairs and a media console.
Floor plan for Enclave C space type

Design guidelines and standards

The items listed below are integrated into the architecture of the space. This information complements additional details listed on both the Workplace technology and Furniture and fixtures tabs.


Finishes

Refer to the Color and finishes page for additional information.


Acoustics

  • All walls to go to deck with sound attenuation, acoustical ceiling tile ceilings with a minimum sound absorption of .75 and carpet flooring.
  • Consider including acoustical wall panels and a white noise system.

Lighting

To achieve desired lighting lux levels and color temperature, please follow these guidelines: 

  • 400-550 lux levels on faces
  • 3000-4000K recommended CCT Values (Color Correlated Temperature)
  • In spaces with videoconferencing, use indirect, diffused, and evenly distributed lighting. Room lighting should be completely even across the field of view of the camera.

NOTE: The illuminance of lamps affects the color appearance and should be taken into consideration when planning CCT Values.


Mechanical, electrical and plumbing

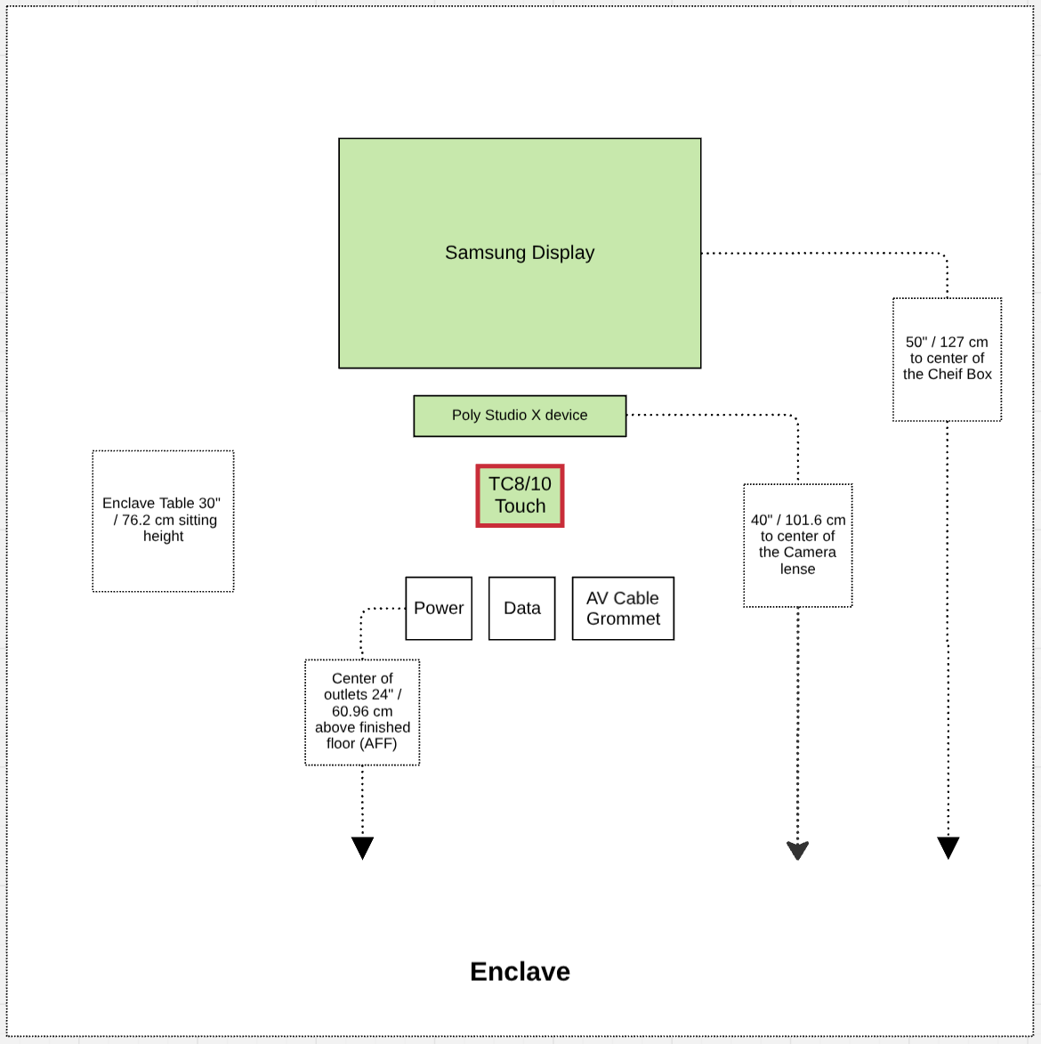
QTYTypeLocationDescription
4(IT)PowerBehind displayDisplay, PoE Injector (for VC), SCT-USB-100 hub + 1 spare
4(GWS)PowerOn wall below the table heightOnly recommendation for users (to be decided by GWS)
3(IT)DataBehind displayDisplay, VC, spare
2(IT)DataOn wall below the table heightPoly TC8, spare
  • For furniture power specification please refer to the Furniture and fixtures tab.
  • Power for AV equipment only - all power circuits in AV rooms should be "always on".  There should not be an ability to turn these circuits off using any normal light switch. Coordinate with GWS to ensure this configuration.

Specialty

Branding and signage

  • Include wayfinding signage where required in core facilities
  • Use frosted film on glass
  • Include signage indicating space type and room behaviors
     

Other

  • To support enclave-to-office conversion, center mount display on wall diagonal from door entry. See diagram.
Back to top

Have a suggestion or comment about Work Your Way?

Share your feedback